校园动态
返回
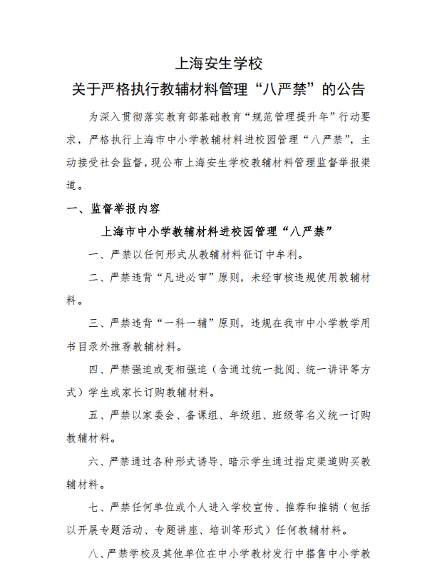
关于严格执行教辅材料管理“八严禁”的公告
2025-08-31